Kubernetes 简介
Kubernetes 是谷歌开源的容器集群管理系统,是 Google 多年大规模容器管理技术 Borg 的开源版本,主要功能包括:
- 基于容器的应用部署、维护和滚动升级
- 负载均衡和服务发现
- 跨机器和跨地区的集群调度
- 自动伸缩
- 无状态服务和有状态服务
- 广泛的 Volume 支持
- 插件机制保证扩展性
Kubernetes 发展非常迅速,已经成为容器编排领域的领导者。
Kubernetes 是一个平台
Kubernetes 提供了很多的功能,它可以简化应用程序的工作流,加快开发速度。通常,一个成功的应用编排系统需要有较强的自动化能力,这也是为什么 Kubernetes 被设计作为构建组件和工具的生态系统平台,以便更轻松地部署、扩展和管理应用程序。
用户可以使用 Label 以自己的方式组织管理资源,还可以使用 Annotation 来自定义资源的描述信息,比如为管理工具提供状态检查等。
此外,Kubernetes 控制器也是构建在跟开发人员和用户使用的相同的 API 之上。用户还可以编写自己的控制器和调度器,也可以通过各种插件机制扩展系统的功能。
这种设计使得可以方便地在 Kubernetes 之上构建各种应用系统。
Kubernetes 不是什么
Kubernetes 不是一个传统意义上,包罗万象的 PaaS (平台即服务) 系统。它给用户预留了选择的自由。
- 不限制支持的应用程序类型,它不插手应用程序框架, 也不限制支持的语言 (如 Java, Python, Ruby 等),只要应用符合 12 因素 即可。Kubernetes 旨在支持极其多样化的工作负载,包括无状态、有状态和数据处理工作负载。只要应用可以在容器中运行,那么它就可以很好的在 Kubernetes 上运行。
- 不提供内置的中间件 (如消息中间件)、数据处理框架 (如 Spark)、数据库 (如 mysql) 或集群存储系统 (如 Ceph) 等。这些应用直接运行在 Kubernetes 之上。
- 不提供点击即部署的服务市场。
- 不直接部署代码,也不会构建您的应用程序,但您可以在 Kubernetes 之上构建需要的持续集成 (CI) 工作流。
- 允许用户选择自己的日志、监控和告警系统。
- 不提供应用程序配置语言或系统 (如 jsonnet)。
- 不提供机器配置、维护、管理或自愈系统。
另外,已经有很多 PaaS 系统运行在 Kubernetes 之上,如 Openshift, Deis 和 Eldarion 等。 您也可以构建自己的 PaaS 系统,或者只使用 Kubernetes 管理您的容器应用。
当然了,Kubernetes 不仅仅是一个 “编排系统”,它消除了编排的需要。Kubernetes 通过声明式的 API 和一系列独立、可组合的控制器保证了应用总是在期望的状态,而用户并不需要关心中间状态是如何转换的。这使得整个系统更容易使用,而且更强大、更可靠、更具弹性和可扩展性。
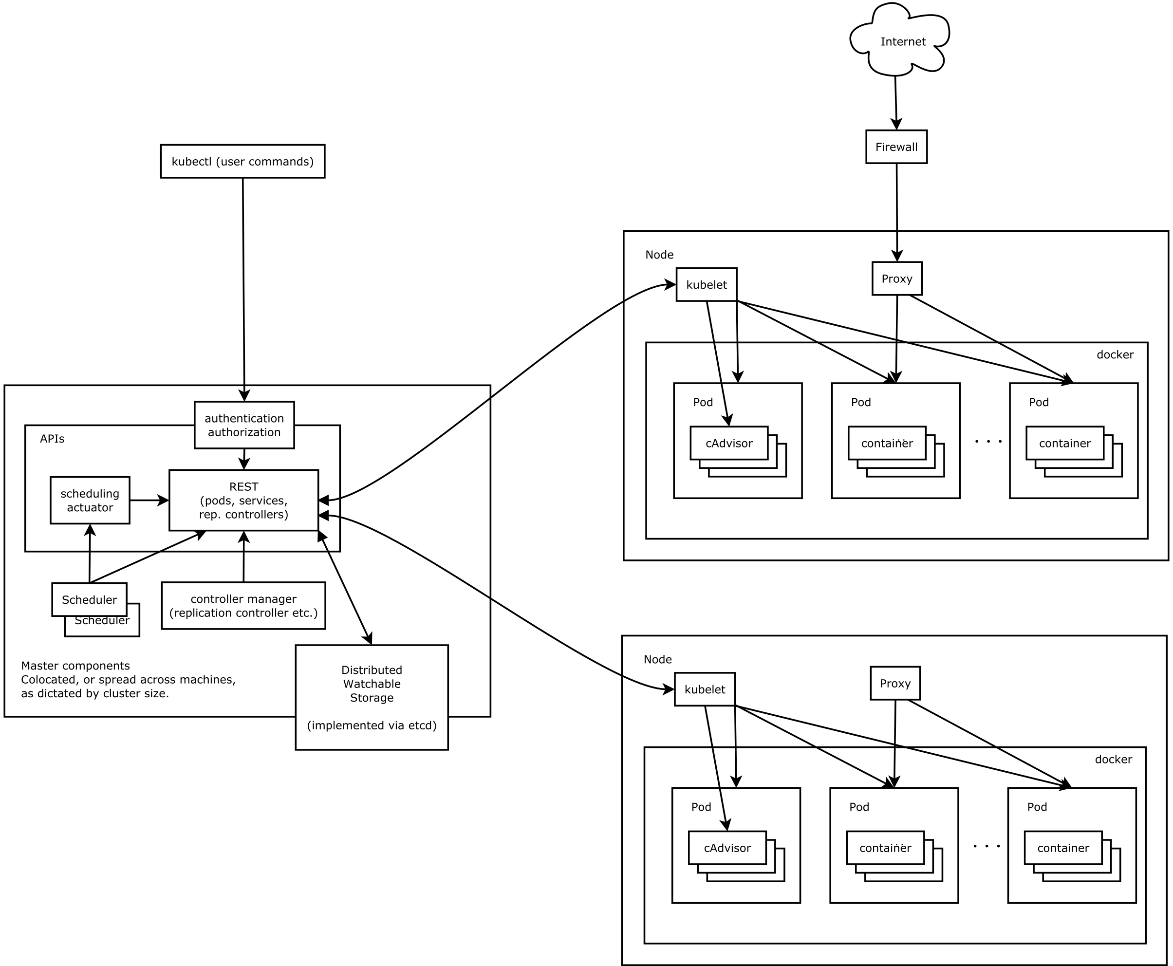
核心组件
Kubernetes 主要由以下几个核心组件组成:
- etcd 保存了整个集群的状态;
- apiserver 提供了资源操作的唯一入口,并提供认证、授权、访问控制、API 注册和发现等机制;
- controller manager 负责维护集群的状态,比如故障检测、自动扩展、滚动更新等;
- scheduler 负责资源的调度,按照预定的调度策略将 Pod 调度到相应的机器上;
- kubelet 负责维护容器的生命周期,同时也负责 Volume(CVI)和网络(CNI)的管理;
- Container runtime 负责镜像管理以及 Pod 和容器的真正运行(CRI);
- kube-proxy 负责为 Service 提供 cluster 内部的服务发现和负载均衡

Kubernetes 版本
Kubernetes 的稳定版本在发布后会继续支持 9 个月。每个版本的支持周期为:
| Kubernetes version | Release month | End-of-life-month |
|---|---|---|
| v1.6.x | March 2017 | December 2017 |
| v1.7.x | June 2017 | March 2018 |
| v1.8.x | September 2017 | June 2018 |
| v1.9.x | December 2017 | September 2018 |
| v1.10.x | March 2018 | December 2018 |
| v1.11.x | June 2018 | March 2019 |